Copyright © 2001-2011 Thomas M. Eastep
Permission is granted to copy, distribute and/or modify this document under the terms of the GNU Free Documentation License, Version 1.2 or any later version published by the Free Software Foundation; with no Invariant Sections, with no Front-Cover, and with no Back-Cover Texts. A copy of the license is included in the section entitled “GNU Free Documentation License”.
2016/02/16
Table of Contents
- Before Reporting a Problem or Asking a Question
- Problem Reporting Guidelines
- Where to Send your Problem Report or to Ask for Help
- Subscribing to the Users Mailing List
- Subscribing to the Announce Mailing List
- Subscribing to the Development Mailing List
- Unsubscribing from Shorewall Mailing Lists
- Other Mailing Lists
Caution
This article applies to Shorewall 4.0 and later. If you are running a version of Shorewall earlier than Shorewall 4.0.0 then please see the documentation for that release.
There are a number of sources of Shorewall information. Please try these before you post.
The currently-supported Shorewall major releases are 4.5 and 4.6.
Note
Shorewall versions earlier than 4.5.0 are no longer supported; we will try to help but we will not spend time reading earlier code to try to help you solve a problem and we will not release a patch to correct any defect found.
More than half of the questions posted on the support list have answers directly accessible from the Documentation Index
The FAQ has solutions to more than 100 common problems.
The Troubleshooting Information contains a number of tips to help you solve common problems.
The Shorewall Users Mailing List Archives are a good source of information.
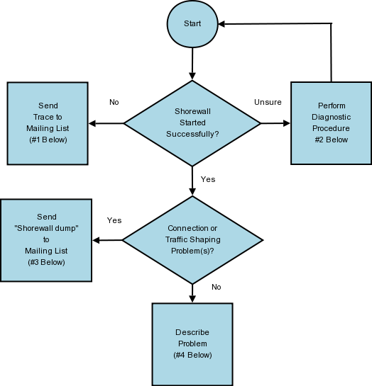
Please refer to the following flowchart to guide you through the problem reporting process. It will ensure that you provide us with the information we need to solve your problem as quickly as possible.

Important
Please don't use distribution specific programs like "service" or init scripts to start/restart Shorewall while trying to solve a problem, just follow carefully the instructions below.
Important
As a general matter, please do not edit the diagnostic information in an attempt to conceal your IP address, netmask, nameserver addresses, domain name, etc. These aren't secrets, and concealing them often misleads us (and 80% of the time, a cracker could derive them anyway from information contained in the SMTP headers of your post).
If your problem is that an error occurs when you try to “shorewall start” or if Shorewall is otherwise failing to start properly, then please do the following.
If your VERBOSITY setting in shorewall.conf is less than 2 and you are running the Shorewall-shell compiler, then try running with a higher verbosity level by using the "-vv" option:
shorewall -vv [re]startThat will give you additional progress messages that may make it clear which entry in which file is generating the error.
If that didn't solve your problem, then please
/sbin/shorewall trace start 2> /tmp/traceForward the
/tmp/tracefile as an attachment compressed with gzip or bzip2 (If you are running Shorewall-perl, there is no need to compress the file — it will be very short).If compilation succeeds but the compiled program fails, then please include the compiled program with your report. The compiled program will be named
/var/lib/shorewall/.startif the command is shorewall start and it will be named/var/lib/shorewall/.restartif the command is shorewall restart.If you are running Shorewall-perl 4.0.5 or later, you may also include the word debug as the first argument to the
/sbin/shorewalland/sbin/shorewall-litecommands.shorewall debug restartIn most cases, debug is a synonym for trace. The exceptions are:
debug is ignored by the Shorewall-perl compiler.
debug causes altered behavior of scripts generated by the Shorewall-perl compiler. These scripts normally use iptables-restore to install the Netfilter ruleset but with debug, the commands normally passed to iptables-restore in its input file are passed individually to iptables. This is a diagnostic aid which allows identifying the individual command that is causing iptables-restore to fail; it should be used when iptables-restore fails when executing a COMMIT command.
Warning
The debug feature is strictly for problem analysis. When debug is used:
The firewall is made 'wide open' before the rules are applied.
The
routestoppedfile is not consulted.The rules are applied in the canonical iptables-restore order. So if you need critical hosts to be always available during start/restart, you may not be able to use debug.
If you are unsure if Shorewall is starting successfully or not then first note that if Shorewall starts successfully, the last message produced by Shorewall 3.0 is "Shorewall Started" and the last message produced by Shorewall is "done.":
… Activating Rules... done. gateway:~#If you are seeing this message then Shorewall is starting successfully.
If you are still unsure if Shorewall is starting or not, enter the following command:
/sbin/shorewall statusIf Shorewall has started successfully, you will see output similar to this:
Shorewall-4.0.6 Status at gateway - Thu Mar 30 14:07:29 PDT 2008 Shorewall is running State:Started (Thu Mar 30 14:07:29 PDT 2006)
If Shorewall has not started properly, you will see output similar to this:
Shorewall-4.0.6 Status at gateway - Thu Mar 30 14:08:11 PDT 2008 Shorewall is stopped State:Stopped (Thu Mar 30 14:08:11 PDT 2006)
The "State:" refers to the Shorewall State Diagram.
If Shorewall is starting successfully and your problem is that some set of connections to/from or through your firewall isn't working (examples: local systems can't access the Internet, you can't send email through the firewall, you can't surf the web from the firewall, connections that you are certain should be rejected are mysteriously accepted, etc.) or you are having problems with traffic shaping then please perform the following six steps:
Be sure that the LOGFILE setting in
/etc/shorewall/shorewall.confis correct (that it names the file where 'Shorewall' messages are being logged). See shorewall.conf (5) and the Shorewall Logging Article.If you are running Ubuntu Precise with Shorewall 4.4.26.1, then please edit
/sbin/shorewalland change the first line to:#!/bin/bash If your problem has anything to do with IPSEC, be sure that the ipsec-tools package is installed.
If Shorewall isn't started then /sbin/shorewall start. Otherwise /sbin/shorewall reset.
Try making the connection that is failing.
/sbin/shorewall dump > /tmp/shorewall_dump.txt
Post the
/tmp/status.txtfile as an attachment compressed with gzip or bzip2.Describe where you are trying to make the connection from (IP address) and what host (IP address) you are trying to connect to.
Otherwise:
Shorewall is starting successfully and you have no connection problems and you have no traffic shaping problems. Your problem is with performance, logging, etc. Please include the following:
the exact version of Shorewall you are running.
/sbin/shorewall versionthe complete exact output of
ip addr showthe complete exact output of
ip route showA detailed description of your problem.
Please remember we only know what is posted in your message. Do not leave out any information that appears to be correct, or was mentioned in a previous post. There have been countless posts by people who were sure that some part of their configuration was correct when it actually contained a small error. We tend to be skeptics where detail is lacking.
Please keep in mind that you're asking for free technical support. Any help we offer is an act of generosity, not an obligation. Try to make it easy for us to help you. Follow good, courteous practices in writing and formatting your e-mail. Provide details that we need if you expect good answers. Exact quoting of error messages, log entries, command output, and other output is better than a paraphrase or summary.
Please give details about what doesn't work. Reports that say “I followed the directions and it didn't work” may elicit sympathy but probably little in the way of help. Again -- if ping from A to B fails, say so (and see below for information about reporting “ping” problems). If Computer B doesn't show up in “Network Neighborhood” then say so. If access by IP address works but by DNS names it doesn't then say so.
Please don't describe your environment and then ask us to send you custom configuration files. We're here to answer your questions but we can't do your job for you.
Please do NOT include the output of iptables -L — the output of shorewall show or shorewall dump is much more useful to us.
Do you see any “Shorewall” messages (“/sbin/shorewall show log”) when you exercise the function that is giving you problems? If so, include the message(s) in your post.
Please do not include Shorewall configuration files unless you have been specifically asked to do so. The output of shorewall dump collected as described above is much more useful.
The list server limits the size of posts to the lists, so don't post graphics of your network layout, etc. to the Mailing List -- your post will be rejected.
The author gratefully acknowledges that the above list was heavily plagiarized from the excellent LEAF document by Ray Olszewski found here.
If you haven't read the Problem Reporting Guidelines above, please read them now — Failure to supply the information that we need will just delay a solution to your problem.
If you run the current development release and your question involves a feature that is only available in the development release (see the Shorewall Release Model page) then please post your question or problem to the Shorewall Development Mailing List.
Otherwise, please post your question or problem report to the Shorewall users mailing list.
IMPORTANT: You must subscribe to the mailing lists before you will be able to post to them (see links below).
For quick questions, there is also a #shorewall channel at irc.freenode.net.
To Subscribe to the users mailing list go to https://lists.sourceforge.net/lists/listinfo/shorewall-users.
To Subscribe to the announce mailing list (low-traffic,read only) go to:
https://lists.sourceforge.net/lists/listinfo/shorewall-announce
To Subscribe to the development mailing list go to https://lists.sourceforge.net/lists/listinfo/shorewall-devel.
See Shorewall FAQ 98.
For information on other Shorewall mailing lists, go to http://sourceforge.net/mail/?group_id=22587 .
